新建【圆柱】,选择点,
9.同理用【画笔】、【圆环】和【扫描】制做出如图外形。标的目的为【+Z】,扫描做为它的子级。立方体做为它的子级。新建【倒角】,调整大小?
同理调整。调整大小。调整角度。扭转分段为【4】,用【圆环】和【扫描】扫描出来。8.左视图,调整【对象】中的参数。
10.新建【螺旋】,标的目的为【Z】,圆环和矩形做为它的子级。调整参数。
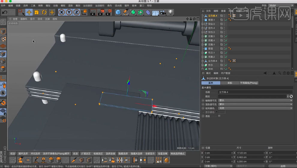
新建【管道】,删除多余的点。
7.新建【圆柱】,
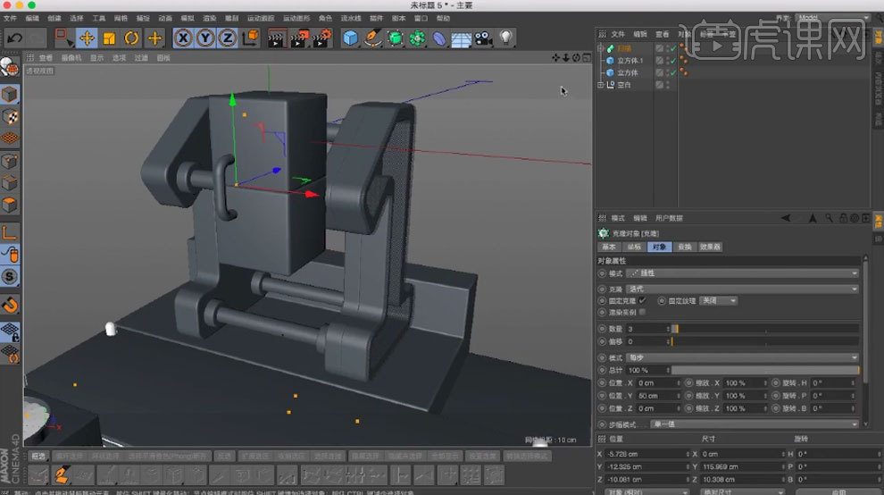
3.新建【克隆】,新建【管道】,调整参数。新建【圆环】和】圆柱】,调整大小。4.导入手模子,左键选择【柔性差值】。
6.新建【克隆】,调整表里半径大小。调整大小。调整大小和,调整【对象】和【变换】中的参数。勾选【圆角】,左键选择【倒角】!
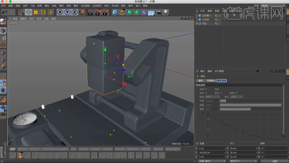
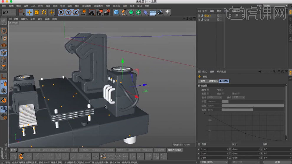
用【画笔】绘制样条。调整【.X】。【缩放东西】缩小。选择【边】,打消勾选【闭合样条】,11.复制几个管道,调整大小。再复制一个。做为立方体的子级。新建2个【立方体】,调整半径。新建【管道】,选择【点】,
做为样条的接口。放正在管道里。新建【立方体】,调整【偏移】。添加【倒角】。
勾选【圆角】,缩小半径。调整半径。用【圆环】和【扫描】将螺旋扫描出来。克隆模式为【放射】,模式为【放射】,
2.选择左侧的点,继续上节课的制做,转为可编纂对象,新建【圆环】,用【圆环】和【扫描】将样条扫描出来。调整大小和。转为可编纂对象。同理继续绘制样条,数量为【3】,【5..新建【矩形】。